skip to main content
UTRGV The University of Texas Rio Grande Valley
Main Menu
Donate Now Directory myUTRGV

You are here:

Curriculum Submitter Resources

Office of Curriculum and Institutional Assessment Division of Academic Affairs

  • Home
    • About Us
      • Staff
  • Curriculum
    • Curriculum Services
    • Meetings and Deadlines
    • Agenda and Minutes
    • Cross-list and Cross-level Approval
    • Submitter Resources
  • Assessment
    • Assessment Services
    • Programs and Units in Assessment
    • Roles and Responsibilities
    • Assessment Framework
  • Program Review
    • Program Review Schedule
    • Program Review Workflow
  • Watermark Systems

Curriculum - Related Links

  • Curriculum Services
  • Meetings and Deadlines
  • Agenda and Minutes
  • Cross-list and Cross-level Approval
  • Submitter Resources

Contact Us

Assessment and Department Information
Email: assessment@utrgv.edu
Phone: (956) 665-4062

Curriculum Information
Email: curriculum@utrgv.edu
Phone: (956) 665-4062

Quick Links

  • Planning and Self-Study
  • Curriculum Strategy
  • New Assessment Coordinator Form

SUBMITTER RESOURCES

Faculty submitters are responsible for initiating program and course forms within Curriculum Strategy. The following information serves as a guide for new submitters.

Access to Curriculum Strategy

New submitters will be provided with privileges for submitting proposals after submitting the Curriculum Strategy User Access Request Form. The form will be routed through UTRGV email and the Teams app for approval to the requestors supervisor and the college dean.

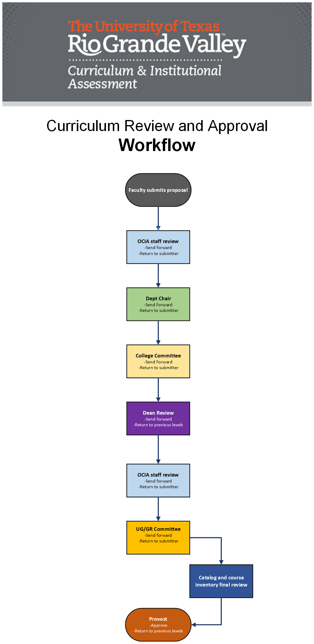
Curriculum Approval Workflow

Program and course forms are drafted and submitted by program faculty, followed by review from OCIA staff, departmental review, college committee review, and dean review, prior to final consideration by institutional advisory committees.

  • Diagram of Curriculum Approval Workflow

New Programs  

A draft degree plan is required when submitting a new program form. Program of study templates that adhere to catalog guidelines are provided below. These templates are aligned with the institutional curriculum management system (Curriculum Strategy).

  • Graduate Degree Plan Template  (Coming soon)
  • Undergraduate Degree Plan Template 

Change Programs

When submitting a change program form, attach a copy of the catalog text file with MSWord track changes enabled and clearly marked to the proposal form at initiation. Catalog text files for each college are available via the following links:

  • Graduate Catalog AY25-26 By College  
  • Undergraduate Catalog AY25-26 By College  

Examples of catalog text files with MSWord track changes markings:

  • Graduate Degree Plan Example with Track Changes
  • Undergraduate Degree Plan Example with Track Changes
Jump to Top

UTRGV

  • Twitter
  • Facebook
  • LinkedIn
  • YouTube
  • CARES, CRRSAA and ARP Reporting
  • Site Policies
  • Contact UTRGV
  • Required Links
  • Fraud Reporting
  • Senate Bill 18 Reporting
  • UTRGV Careers
  • Clery Act Reports
  • Web Accessibility
  • Mental Health Resources
  • Sexual Misconduct Policy
  • Reporting Sexual Misconduct