Skip to main content
  • About Us
    • Our Team
    • Contact Us
  • Curriculum
    • Curriculum Services
    • Meeting Calendar and Deadlines
    • Agendas and Meeting Minutes
    • Special Course Approvals
    • Submitter Resources
  • Assessment
    • Areas of Assessment
    • Assessment Services
    • Roles and Responsibilities
    • Assessment Framework
  • Program Review
    • Program Review Schedule
    • Program Review Workflow
  • Watermark Systems
DIRECTORY
MAPS
MYUTRGV
UTRGV UTRGV 10th Anniversary
The University of Texas
Rio Grande Valley
DIRECTORY
MAPS
MYUTRGV
News
GIVE
Open Search Menu
Menu
UTRGV 10th Anniversary
Office of Curriculum and Institutional Assessment
Division of Academic Affairs
  • About Us
    ▼
    About Us Square placeholder image 300px
    • About Us
      • Our Team
      • Contact Us
  • Curriculum
    ▼
    Curriculum Square placeholder image 300px
    • Curriculum
      • Curriculum Services
      • Meeting Calendar and Deadlines
      • Agendas and Meeting Minutes
      • Special Course Approvals
      • Submitter Resources
  • Assessment
    ▼
    Assessment Square placeholder image 300px
    • Assessment
      • Areas of Assessment
      • Assessment Services
      • Roles and Responsibilities
      • Assessment Framework
  • Program Review
    ▼
    Program Review Square placeholder image 300px
    • Program Review
      • Program Review Schedule
      • Program Review Workflow
  • Watermark Systems

Submitter Resources

  1. Home
  2. Curriculum
  3. Submitter Resources
Curriculum Menu
Menu

Curriculum Menu

  • Curriculum Services
  • Meeting Calendar and Deadlines
  • Agendas and Meeting Minutes
    • Agendas and Meeting Minutes 2024-2025
  • Special Course Approvals
  • Submitter Resources

Faculty submitters are responsible for initiating program and course forms within Curriculum Strategy. The following information serves as a guide for new submitters.

Access to Curriculum Strategy

New submitters will be provided with privileges for submitting proposals after submitting the Curriculum Strategy User Access Request Form. The form will be routed through UTRGV email and the Teams app for approval to the requestors supervisor and the college dean.

Curriculum Approval Workflow

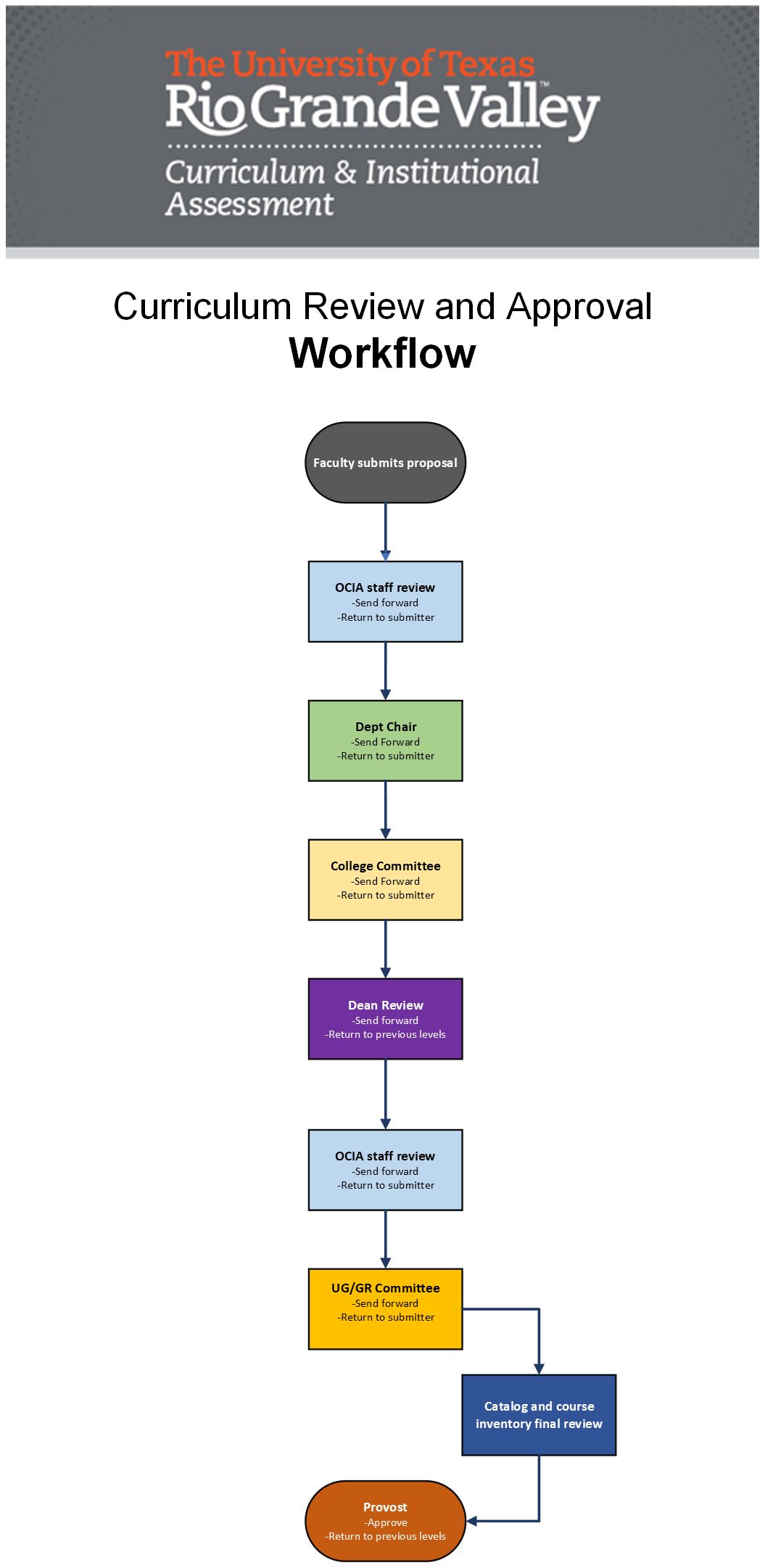
Program and course forms are drafted and submitted by program faculty, followed by review from OCIA staff, departmental review, college committee review, and dean review, prior to final consideration by institutional advisory committees.

Curriculum Approval Workflow diagram thumbnail

View Curriculum Approval Workflow

Curriculum Approval Workflow — Detailed Steps

The following steps summarize the full curriculum review and approval process, from faculty submission through final Provost action.

  1. Faculty submits proposal
    The process begins when program faculty draft and submit the proposal and required documentation.
  2. OCIA staff review
    The Office of Curriculum & Institutional Assessment (OCIA) reviews for completeness and compliance. Actions: Send forward or return to submitter for revisions.
  3. Department Chair
    The Department Chair evaluates the proposal for academic quality and alignment with department goals. Actions: Send forward or return to submitter.
  4. College Committee
    The College Committee conducts a collegial review for policy alignment and curriculum impact. Actions: Send forward or return to submitter.
  5. Dean Review
    The Dean reviews the proposal at the college level. Actions: Send forward or return to previous levels for correction.
  6. OCIA staff review (second pass)
    OCIA performs a follow-up review after Dean approval to verify readiness for institutional committees. Actions: Send forward or return to submitter.
  7. UG/GR Committee
    The Undergraduate/Graduate Committee conducts institutional advisory review. Actions: Send forward or return to submitter.
  8. Catalog & course inventory – final review
    Final checks for catalog accuracy and course inventory readiness occur prior to executive approval.
  9. Provost
    The Provost issues final approval. Actions: Approve or return to previous levels if changes are required.

New Programs

A draft degree plan is required when submitting a new program form. Program of study templates that adhere to catalog guidelines are provided below. These templates are aligned with the institutional curriculum management system (Curriculum Strategy).

  • Graduate Degree Plan Template (Coming soon)
  • Undergraduate Degree Plan Template

Change Programs

When submitting a change program form, attach a copy of the catalog text file with MS Word track changes enabled and clearly marked to the proposal form at initiation. Catalog text files for each college are available via the following links:

  • Graduate Catalog AY25-26 By College
  • Undergraduate Catalog AY25-26 By College

Examples of catalog text files with MSWord track changes markings:

  • Graduate Degree Plan Example with Track Changes
  • Undergraduate Degree Plan Example with Track Changes

Office of Curriculum and Institutional Assessment


Assessment and Department Information

Edinburg Maryalice Shary Shivers Building (EMASS) 1.102
Brownsville Life & Health Sciences Building (BLHSB) 2.402
assessment@utrgv.edu
(956) 665-4062

Curriculum Information

Edinburg Maryalice Shary Shivers Building (EMASS) 1.102
curriculum@utrgv.edu
(956) 665-4062
UTRGV
  • CARES, CRRSAA and ARP Reporting
  • Site Policies
  • Required Links
  • Accreditation Statement
  • Fraud Reporting
  • Senate Bill 18
  • Clery Act Reports
  • Web Accessibility
  • Mental Health Resources
  • Sexual Misconduct Policy
  • Reporting Sexual Misconduct
  • Contact UTRGV
  • 1-844-ATUTRGV
  • Facebook
  • X Twitter
  • Instagram
  • LinkedIn
  • Academics
  • Admissions
  • Cost and Financial Aid
  • Student Life
  • Search Programs
  • First-Year Students
  • Transfer
  • International Students
  • Graduate Students
  • Current Students
  • Faculty Resources
  • Staff Resources
  • UTRGV Careers
  • Visit Campus
  • Directory
The University of Texas Rio Grande Valley